Organogram - Netwerk Acute Zorg Noord-Holland/Flevoland
Volg ons
Over ons
Missie / visie
Het netwerk
Het team
Regiopartners
Landelijke partners
ROAZ
ROAZ-structuur
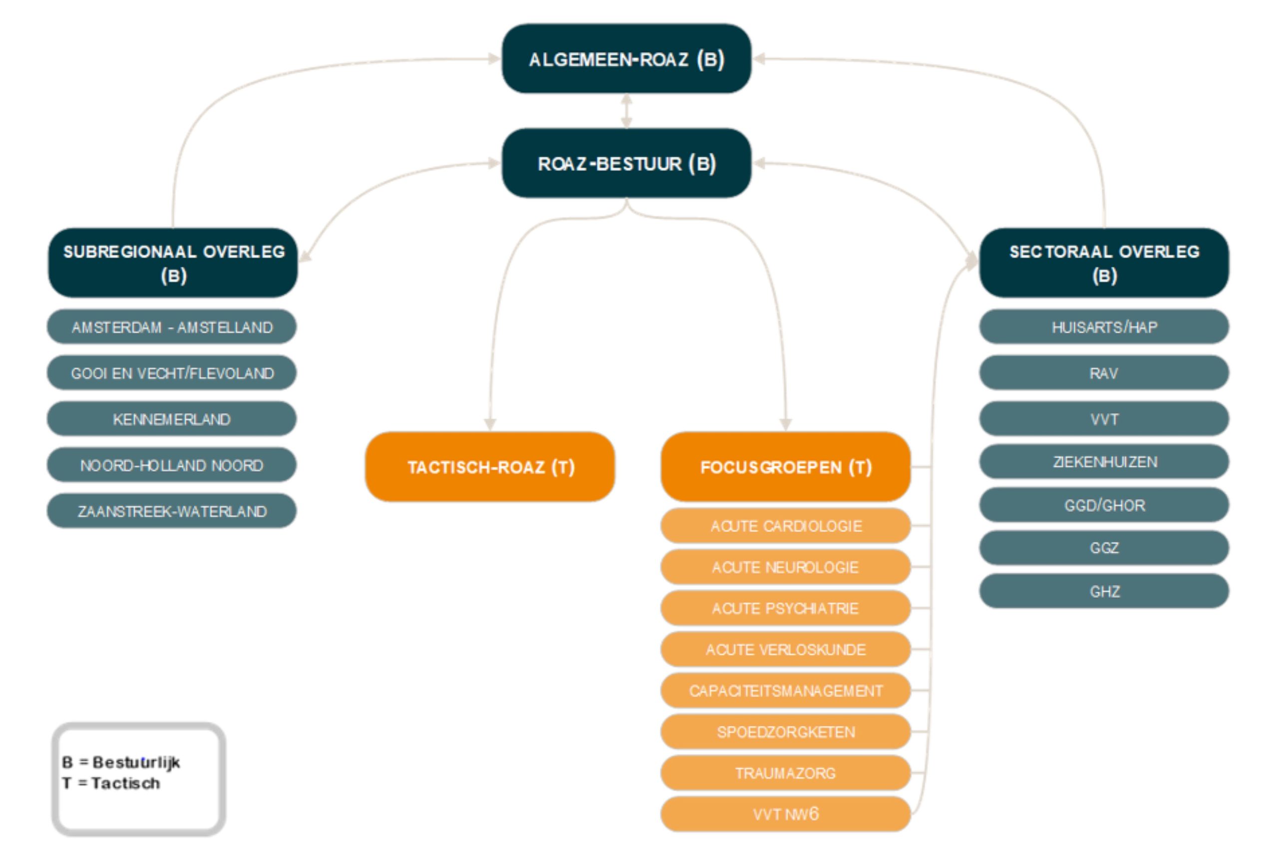
Organogram
Wetgeving en juridische status
Besluitvorming in ROAZ
ROAZ en IZA
Wat doen we
Focusgroepen
Traumazorg
Risicomanagement, Crisisbeheersing & OTO
Mobiel Medisch Team
Antimicrobiële resistentie
Projecten
Kennisdeling
Onderzoek
Themabijeenkomsten
Nieuwsbrieven
Nieuws
Agenda
Contact
Volg ons
ROAZ
-
Organogram
Organogram
ROAZ
ROAZ-structuur
Organogram
Wetgeving en juridische status
Besluitvorming in ROAZ
ROAZ en IZA